Date de création : 04/11/20
Date de Mise à Jour : 14/02/24
Version v23.0
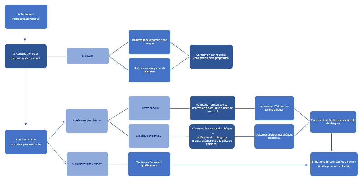
Traitement de paiement automatique
Objectif
Ce traitement permet :- La génération automatisée de pièces de paiement par virement ou par chèque, à partir des pièces de Bordereaux d'apport ou des factures fournisseurs échues des tiers sélectionnés, avec possibilité de compensation pour les agriculteurs.
- Il est alors possible d’éditer une proposition des pièces de paiement que l’opérateur pourra modifier si besoin.
- A l’issue des éventuelles modifications ou suppressions des pièces, le traitement de validation les “révisera” et génèrera les pièces de paiement affectation.
- Puis on effectuera la génération de la remise en banque par virement (avec télétransmission bancaire si besoin) ou par chèque.
Editions utiles au préalable
Index -> Prévisions financières -> Trésorerie
Trésorerie : Tableau prévisionnel qui permet d’estimer les décaissements sur une période.
Index -> Compta Auxiliaire -> Relevé de Pièces
Relevé de Pièces : Liste des factures des tiers par date d’échéance.
Traitement Paiement Automatique
1. Action préliminaire
- Se positionner sur l'entité site de production principal (siège) et non sur une entité administrative (immeuble).
2. Lancement du traitement
Traitements → Paiement automatique → Paiement automatique
- Type de Tiers / Tiers
Filtre multi-sélection.
- Mode de paiement
Sélection des pièces à payer en fonction du mode de paiement choisi.
- ATC
Filtre multi-sélection sur l'ATC Principal de la fiche Tiers.
- Tmt des avoirs
Le champ Compensable dans la fiche Tiers (Appro et/ou Céréale → Facturation) doit être au préalable activé.
- Si coché, les avoirs vente et les avoirs bordereau apport seront déduits du paiement.
- Si décoché, aucun avoir ne sera pris en compte.
- Intérêt en 1er
- Si Intérêt en dernier sélectionné, alors les factures d'intérêt seront traitées en tout dernier, après compensation des autres factures et OD comptable.
- Si Intérêt en premier sélectionné, alors les factures d'intérêt seront compensées en priorité.
- Si Selon date d'échéance sélectionné, alors les factures d'intérêt seront compensées, au même titre que tout autre facture, selon leur date d'échéance.
- Acompte bancaire en 1er
- Si coché, les Acomptes Bancaires (Prêts Avance Récolte) seront déduits en 1er (avant les Intérêts sur Facture et les Factures Vente).
- Règlement d'avance
- Si coché, il y aura affectation des règlements non affectés dans la pièce de paiement qui va être générée afin que ces règlements soient pris en compte dans la facture.
- Si décoché, les règlements non affectés ne seront pas pris en compte.
- Paiement d'avance
- Si coché, il y aura affectation des paiements non affectés dans la pièce de paiement qui va être générée afin que ces paiements soient déduits de la facture.
- Si décoché, les paiements non affectés ne seront pas pris en compte.
- Déduction acompte global
- Si coché, alors le traitement déduit automatiquement le montant des pièces d'acompte global (non affectées à un contrat), des paiements à effectuer.
- Compte bancaire céréale de sélection
Permet de filtrer par rapport à la banque de sélection de paiement auto saisi dans la fiche Tiers. Facultatif.
- Compte bancaire céréale de paiement
Compte de Banque qui sera débité pour les pièces en activité céréale.
- Compte bancaire appro
Compte de Banque qui sera débité pour les pièces en activité appro.
- Éch. mini / limite des pièces à payer:
Permet de filtrer les pièces à payer, en fonction de la date d’échéance contenue dans la pièce.
- Éch. limite des pièces à compenser
Date d’échéance maxi des pièces qui vont être compensées en automatique, si le paramétrage de compensation auto est prévu dans la fiche du tiers.
- Limite crédit céréale / Limite crédit appro
Renseigner :- La limite de crédit disponible de la banque, si une seule banque de paiement.
- La limite globale sur l'ensemble des banques, si plusieurs banques de paiement. Faire suivre ce traitement de celui de répartition des banques.
- Date du paiement
Date de pièce, des pièces de paiement. - Paiement regroupé
- Si coché: les pièces de la sélection seront regroupées en un seul paiement.
- Si décoché: les pièces à payer, de la sélection, génèreront une pièce de paiement par date d'échéance.
- ou Valeur = échéance / Nb jours/échéance
Si coché, la date de valeur, calculée dans la pièce de paiement, est égale à la date d’échéance de la facture augmentée du nombre de jours paramétré dans le champ.
- Motif du paiement
Le motif sélectionné est alors renseigné dans le fichier XML de la remise en banque SEPA transmis aux banques, dans le détail des paiements correspondant à la remise en banque.
Si rien n'est renseigné, le numéro de pièce correspondant est repris en tant que motif du paiement.
- Capital
ATTENTION : ce paramètre n'apparait que si l'entité administrative est une coopérative.
Si coché, les pièces issues des différents traitements du capital (les pièces sur ristournes, les OD sur intérêt, les intérêt/ristourne à reverser, ….) sont prises en compte.
- Activité
Visible si Capital coché. Sélectionner l'activité concernée par les pièces issues des traitements de capital.
Si Activité est non renseigné alors on peut choisir LE groupe d'activité à traiter.
- Tout ce qui est dû : bordereaux d’achat, factures fournisseurs, etc…
- Tout ce qui est à compenser :
- Les paiements non affectés
- Puis, selon les paramètres saisis, il prendra au fur et à mesure les pièces de factures et d’avoirs dans l’ordre de leur échéance, les factures d’intérêts, les acomptes bancaires, etc…
Il s'arrêtera dès que le solde progressif devient inférieur ou égal à zéro. Si inférieur à zéro, il compense la dernière pièce et la met en encours pour son reliquat.
Consultation de la proposition et modifications éventuelles
Index → Propositions → Proposition paiements auto
- Numéro de traitement
Renseigner le numéro de traitement précédent. Ce seul champ suffit pour accéder à la proposition.
Les autres paramètres serviront à trier et filtrer les éléments de la proposition.
La colonne encours informe, à titre indicatif, de l'encours total du client, quelque soit le mode de paiement.
Traitement de répartition par banque
S'il est utilisé, le lancer impérativement avant la validation du traitement de paiement automatique.
Il permet l'affectation automatisée d’un nouveau Compte Tireur (compte bancaire de paiement) dans les pièces de paiement d’un traitement.
Ce paramétrage permet la ventilation des pièces en fonction de leur mode de paiement et dans une limite de crédit choisie par l’opérateur sur une ou plusieurs banque(s) de paiement choisie(s).
- L’édition des chèques, le traitement Virement/Prélèvement à venir seront effectués sur la base de cette nouvelle répartition.
- Les mouvements financiers sur les comptes bancaires et leur ventilation comptable seront issus de cette nouvelle répartition.
Traitements -> Paiement Automatique -> Répartition banque pour paiements
- Numéro de traitement
Renseigner le numéro de traitement du paiement auto précédent. - Compte bancaire de paiement
Compte Tireur (compte bancaire) stocké dans les pièces de paiement et issu du champ Compte bancaire paiement céréale ou Compte bancaire appro paramétré lors du lancement du traitement de paiement auto.
- Compte bancaire de paiement 1
Préciser le 1er autre compte bancaire de répartition, obligatoirement différent du compte bancaire stocké dans le champ Compte bancaire de paiement. - Mode de paiement 1
Choisir le mode de paiement pour lequel est prévu la répartition sur le compte bancaire de paiement 1, à choisir dans la liste proposée (tous, chèque, virement, prélèvement, LCR).
- Si le mode tous est choisi pour une banque, ne prévoir qu’une seule répartition sur cette banque,
- Sinon, prévoir une nouvelle répartition pour les autres modes présents dans cette proposition et à répartir sur cette même banque.
- Limite crédit 1
Montant maximum à payer, pour le mode de paiement 1, sur le compte bancaire de paiement 1. - etc…
En effet les pièces de paiement seront modifiées, à concurrence des montants indiqués dans le champ Limite de crédit. Les pièces non modifiées conserveront, par défaut, le compte bancaire de paiement d’origine de la proposition.
Validation du paiement auto
Traitements -> Paiement Automatique -> Validation Paiement Renseigner le numéro de traitement de paiement automatique
Suite à la validation, les pièces de paiement affectation sont générées.
Bien contrôler le rapport de validation et vérifier si présence de pièces non validées.
Traitements -> Paiement Automatique -> Annulation Paiement Auto
Renseigner le numéro de traitement de paiement automatique et le journal comptable qui est indiqué sur l'édition de la proposition.
Cas des paiements par chèque
Contrôle du cadrage des chèques
- Pour les chèques en continu uniquement:
Traitement → Paiement automatique → Cadrage des chèques.
Si un ajustement est nécessaire, le paramétrage pourra être réalisé dans :
Fichiers → tables de références → Agences bancaires → Paramètre → Edition chèque
Edition des Lettres-chèques
Traitements -> Paiement Automatique -> Edition des Lettres-chèques
- Numéro de traitement
Renseigner le numéro de traitement du paiement auto précédent. - Point de départ
Renseigner le numéro de la pièce de paiement à partir de laquelle on veut redémarrer l'édition, si besoin. - Agence
Sélectionner la banque de paiement. - Numéro chèque
N° du chèque visible sur la planche préimprimée. - Gestion N° chèque
Sélectionner une gestion par ordre croissant ou décroissant ou sans gestion des numéros de chèque, selon l'ordre dans le bac imprimante. - Date échéance max pour l'encours
Renseigner la date d’échéance à prendre en compte pour l’encours.Pour ne pas sortir d’encours sur les Lettres-chèques, renseigner par exemple 01.01.2000.
ATTENTION : Cette mise à jour n'est faite que lorsque l'impression papier ou pdf est réalisée.
Edition des chèques en continu
Traitements -> Paiement Automatique -> Edition des chèques en continu
- Numéro de traitement
Renseigner le numéro de traitement du paiement auto. - Point de départ
Renseigner le numéro de la pièce de paiement à partir de laquelle on veut redémarrer l'édition, si besoin. - Agence
Sélectionner la banque de paiement. - Mode de paiement
Renseigner Chèque dans ce cas. - Numéro chèque
N° du chèque visible sur la planche préimprimée. - Gestion N° chèque
Sélectionner une gestion par ordre croissant ou décroissant ou sans gestion des numéros de chèque, selon l'ordre dans le bac imprimante. - Date échéance max pour l'encours
Renseigner la date d’échéance à prendre en compte pour l’encours.
Edition des Bordereaux de contrôle des Chèques
Cette édition sert à contrôler la liste de tous les chèques ainsi établis.
Traitements -> Paiement Automatique -> Bordereau contrôle de Chèque
- Numéro de traitement
Renseigner le numéro de traitement du paiement automatique précédent. - Banque
Sélectionner la banque de paiement.
Traitements -> Paiement Automatique -> Annulation Traitement des chèques
Renseigner le numéro de traitement de paiement automatique, la banque de paiement et le mode de paiement chèque.
Cas des paiements par virement
Traitements -> Paiement Automatique -> Traitement remise des virements
- Numéro de traitement
Renseigner le numéro de traitement du paiement auto précédent. - Banque
Sélectionner la banque de paiement. - Mode de paiement
Sélectionner le mode de paiement contenu dans les pièces de paiement : Virement. - Date de remise
Laisser la date de travail par défaut. - Date de valeur
A renseigner si elle est différente de celle stockée dans le champ date de valeur de la pièce de paiement. - Génération du fichier
- Si coché, le fichier d’envoi à la banque sera créé.
- Si décoché, le fichier ne sera pas créé.
- Mode SEPA
Renseigner Virement éligible (Tiers pays SEPA en Euro). - Code imputation frais
Ce champ est à modifier uniquement dans le cas des virements internationnaux (Tiers pays non SEPA en Euro). Dans le cas présent, laisser payeur et bénéficiaire. - Comptabilisation globale
Laisser coché
- Sélectionner la(es) pièce(s) de paiement concerné(s) parmi la sélection proposée.
Traitements -> Paiement Automatique -> Annulation tmt virement/prélèvement
Renseigner le numéro de traitement virement/prélèvement et le journal de banque.
Edition des justificatifs de paiement
Traitements -> Paiement Automatique -> Edition des justificatifs de paiement Renseigner le numéro de traitement de paiement automatique, l'agence et le mode de paiement.





















